各有关单位:
为贯彻落实习近平总书记关于科技创新、青年科技人才的系列指示精神,促进位置服务领域青年学者间的思想碰撞与科技合作,中国测绘学会位置服务工作委员会在国家卫星定位系统工程技术研究中心、中国矿业大学、江苏省测绘工程院等机构的支持下,定于2025年11月22日以线下线上结合的方式,召开第二期位置服务青年科学家论坛。
现将有关事项通知如下:
一、组织机构
(一)主办单位
中国测绘学会位置服务工作委员会
(二)承办单位
中国矿业大学环境与测绘学院
自然资源部国土环境与灾害监测重点实验室
江苏省北斗卫星导航标准化技术委员会
江苏省自然资源厅北斗导航定位重点实验室
(三)支持单位
国家卫星定位系统工程技术研究中心
综合时空网络与装备技术国家重点实验室
二、会议安排
(一)时间
签到:2025年11月22日08:30前;
会议:2025年11月22日09:00-12:00,14:00-17:00;
(二)地点
江苏省徐州市•中国矿业大学环境与测绘学院A506;
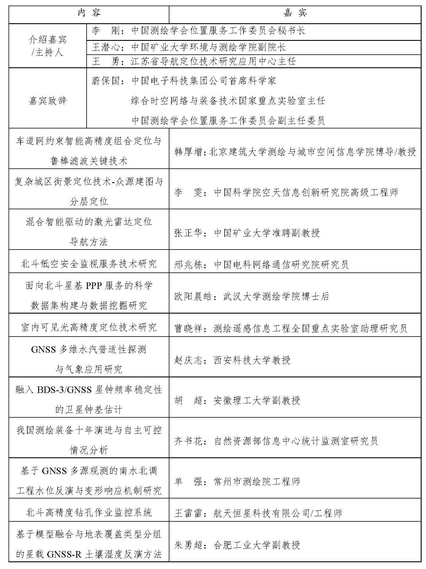
(三)会议内容

三、线上直播
腾讯会议:738-487-435

请使用手机端《腾讯会议APP》扫码入会
四、情况说明
(一)论坛为公益活动,不收取任何费用;
(二)线下参会请自行前往,交通、食宿等费用自理。
五、联系方式
中国矿业大学
联 系 人:王潜心15262008058
电子邮箱:wqx@cumt.edu.cn。
中国测绘学会位置服务工作委员会
(代章)
2025年11月14日
京公网安备 11010802031220号