当前位置: >首页 >测绘智库 >论文摘选
我国民用陆地观测合成孔径雷达卫星的发展以及在自然灾害监测中的应用
发布时间:2026-03-03     来源:《卫星应用》2026年第2期     浏览:755次

在全球气候变化加剧、极端天气事件频发的背景下,自然灾害的监测与预警已成为保障人类生命财产安全、推动可持续发展的关键命题。传统光学遥感卫星虽能提供高分辨率影像,却受制于天气与时间的限制,难以实现对灾害过程的连续、动态观测。合成孔径雷达(SAR)卫星凭借其全天时、全天候、穿透性观测优势,成为自然灾害监测的“利器”。近年来,我国民用陆地观测SAR卫星取得了显著进展,极大地提升了我国对地观测和自然灾害监测的能力。本文通过对民用陆地观测SAR卫星发展现状的系统介绍,分析了其在自然灾害监测领域中的典型应用案例与应用优势。

一、民用陆地观测SAR卫星发展现状


图片

图1  我国已发射的民用陆地观测SAR卫星




01 C波段SAR卫星(1m)


图片


图片

图片

02 L波段SAR卫星(3m)



图片


03 S波段SAR卫星(5m)

环境减灾一号C星(HJ-1C)于2012年11月19日成功发射,是中国首颗民用SAR卫星,提高了我国的减灾和环境保护能力。该卫星工作波段为S波段,采用VV极化方式,最高分辨率为5m(幅宽40km),该颗卫星已于2022年4月失效。卫星的成像模式参数信息见表4。


图片





图片



04 地球同步轨道高轨L波段SAR卫星

陆地探测四号01星(JZ-1)是《国家民用空间基础设施建设中长期发展规划(2015-2025年)》的科研卫星,于2023年8月13日在西昌卫星发射中心发射成功,是世界首颗地球同步轨道SAR卫星。该颗卫星工作波段为L波段,采用单极化方式,最高分辨率为20m(幅宽500km)。该卫星具备对中国大陆及周边区域全天时、全天候、高重访、宽覆盖的观测能力,可满足防灾减灾、国土资源勘察、地震监测及水利、气象、海洋、农业、环保和林业等行业应用需求。

二 民用陆地观测SAR卫星标准产品

我国民用陆地观测SAR卫星已形成涵盖L、S、C波段的多波段、多极化、多模式观测体系,标准数据产品根据数据处理程度的不同,分为L1A级、L1B级、L2级,处理系统默认生产级别为L1A级,可提供L1A级至L2级标准数据产品,满足不同用户对数据精度和处理程度的需求。其中,L1A级标准数据产品以双波段16位tiff形式存储,两个波段分别表示实部和虚部;L1B级标准数据产品以单波段16位tiff形式存储,表示雷达的幅度信息;L2级标准数据产品以单波段16位tiff形式存储,是在L1B级数据的基础上生产的系统级几何校正产品。标准产品分级与定义见表6。


图片



三 自然灾害监测技术流程

在国内外发生地震、洪涝、滑坡、台风等重大自然灾害事件时,迅速启动灾害应急监测响应机制。坚持“时效优先、质量保障”的原则,在最短的时间内高效组织卫星任务编排、数据生产、数据预处理、灾害信息提取及监测成果上报等全流程工作,确保自然灾害监测的时效性与有效性。

01 卫星成像任务

针对自然灾害特点,综合考虑卫星过境情况、天气状况、有效载荷约束以及成像任务冲突等情况,统筹调度卫星,制定卫星成像计划。采用多星联合任务调度和基于规则的启发式多星多载荷任务协同规划技术:根据自然灾害应急所需图像质量、时效性和覆盖特性等要求,构建恰当的收益函数和多星一体化任务规划模型,在此基础上研究整体优化和分解优化等不同求解策略,结合成像质量优先、响应速度优先、综合效益优先等多种观测策略,实现对区域目标的高效覆盖。

02 融合数据处理





03 灾害信息提取




四 民用陆地观测SAR卫星在自然灾害监测中的应用


01 地震监测



图片

图2  基于LT-1卫星定日县6.8级地震InSAR同震变形场



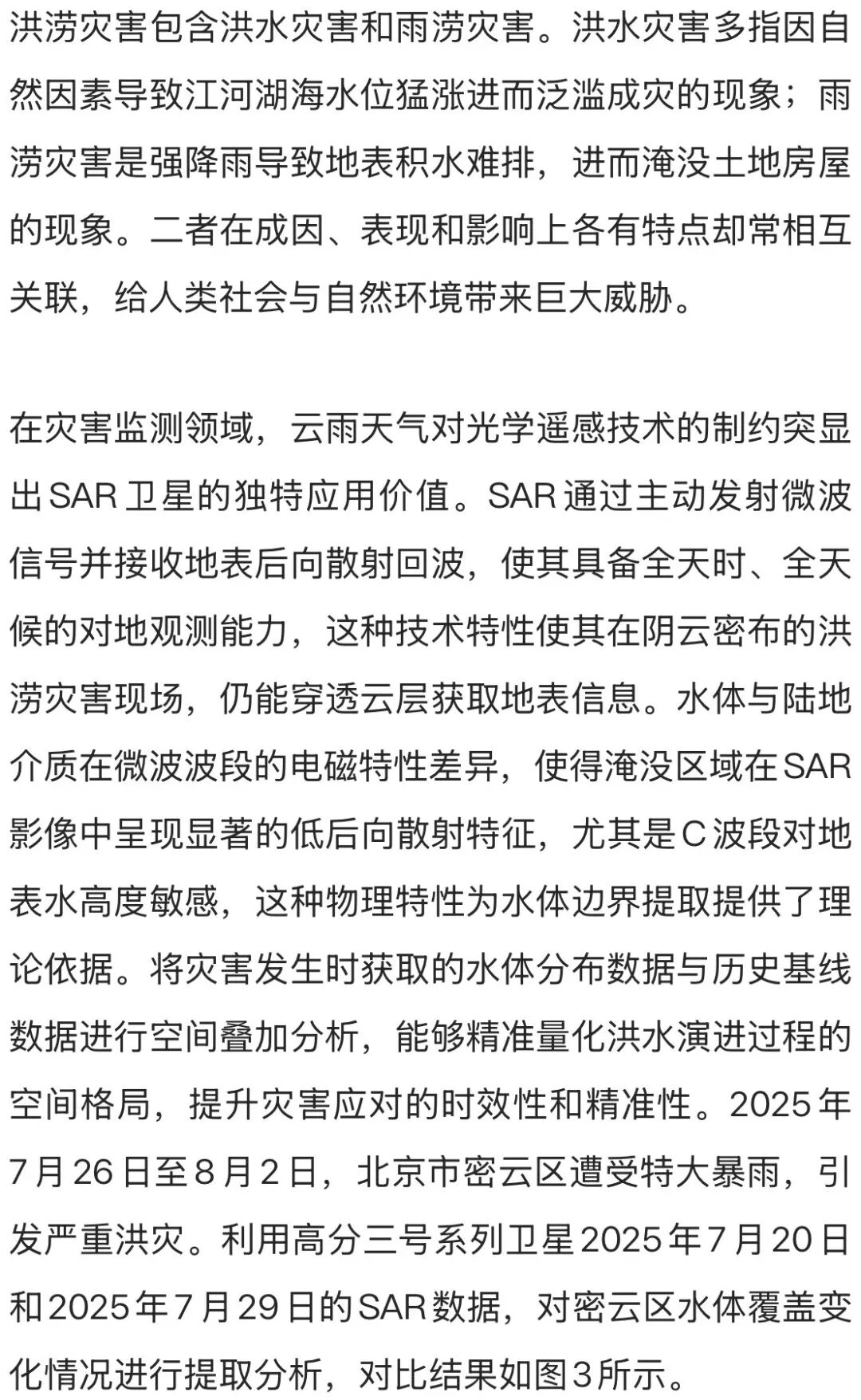
02 洪涝监测



图片

图3  基于高分三号系列卫星的密云区灾前灾后水体覆盖对比

02 滑坡监测

滑坡是指斜坡上的岩土体在自然或人为等因素的影响下,沿坡体内某一软弱面(带)发生整体或部分向下、向外滑动的地质现象。

InSAR已成为地质灾害调查与监测的常用手段,在滑坡灾害监测中,L波段具有强大的穿透力和稳定性,不仅能识别出地表裂缝扩展、坡体蠕动等肉眼难以察觉的早期形变迹象,还能通过多时相干涉图分析,定量反演滑坡体的位移速率、变形范围及演化阶段,为揭示滑坡失稳机理、评估灾害风险提供关键数据支撑。例如在甘肃省舟曲县泄流坡的滑坡监测中,结合LT-1卫星数据,提取了不同条件下泄流坡滑坡的形变量,见图4。


图片

图4  基于LT-1卫星泄流坡滑坡InSAR形变速率图


04 台风监测

台风是生成于热带或副热带洋面上的猛烈热带气旋,具有中心风力12级以上的特征,伴随强风、暴雨及风暴潮等灾害性天气。

我国台风主要发生于夏秋季节(7—9月为高发期),尤其在台风生成、发展及登陆阶段,常伴随强对流天气,光学卫星受云层遮挡难以持续监测,而C波段SAR卫星能直接穿透云层,获取台风内部结构数据,且支持多种成像模式和多极化探测能力,可根据监测需求灵活切换,为路径预测和强度评估提供连续支撑。图5为2025年7月第6号台风“韦帕”的高分三号卫星与高分三号03星的台风监测影像,清晰呈现风眼形态及其移动路径。


图片

图5   台风“韦帕”SAR卫星监测图

(左图:GF-3卫星 2025年7月20日采集,右图:GF-3C卫星2025年7月19日采集)


05 绿潮监测

绿潮是由绿藻门中的大型藻类(以浒苔为主)在短时间内爆发性增殖并聚集形成的生态灾害现象,通常表现为海面或近岸区域被大范围绿色藻体覆盖,近年来已成为我国近海最突出的生态威胁之一,对当地生态环境和经济发展产生多重影响。

绿潮的暴发具有显著季节性特征,多集中于夏季多云雨天气时段,此时传统光学卫星受云层遮挡难以实现连续监测,而C波段SAR卫星对平静水面与绿潮覆盖区产生的表面散射较敏感,可快速提取绿潮的分布范围,进而实现从绿潮早期萌发、漂移扩散到大规模暴发的全生命周期动态追踪。在2020年黄海绿潮监测中,我国高分三号卫星雷达影像与海洋一号C星光学影像提取结果叠加应用,可提取到漂移路径和位移,见图6。


图片

图6  基于GF-3卫星的黄海绿潮监测


五 结束语




主管部门:
自然资源部
民政部
中国科协
京ICP备14037318号-1 京公网安备 11010802031220号
主办:中国测绘学会    技术支持 :江苏润溪时空智能科技股份有限公司
联系电话:010-63881345      邮箱地址:zgchxh1401@163.com
联系地址:北京市海淀区莲花池西路28号西裙楼四层