各有关单位:
为贯彻落实习近平总书记关于科技创新、青年科技人才的系列指示精神,促进位置服务领域青年学者之间的思想碰撞与科技合作,中国测绘学会位置服务工作委员会会同中国卫星导航定位协会时空大数据专业委员会在国家卫星定位系统工程技术研究中心、综合时空网络与装备技术国家重点实验室、江苏省北斗卫星导航标准化技术委员会的支持下,定于2026年4月24日在湖北省武汉市召开第三期位置服务青年科学家学术交流会。
现将有关事项通知如下:
一、组织机构
(一)主办单位
中国测绘学会位置服务工作委员会
中国卫星导航定位协会时空大数据专业委员会
(二)支持单位
国家卫星定位系统工程技术研究中心
综合时空网络与装备技术国家重点实验室
江苏省北斗卫星导航标准化技术委员会
二、会议安排
(一)时间
签到:4月24日9:00前;
会议:4月24日9:00-18:00。
(二)地点
酒店:武汉·光谷希尔顿酒店; 电话:027-59338888;
地址:武汉东湖新技术开发区花山生态新城春和路9号;
价格:480元/天/单间/标间(含早);
会议不收取任何费用,食宿统一安排,费用自理。
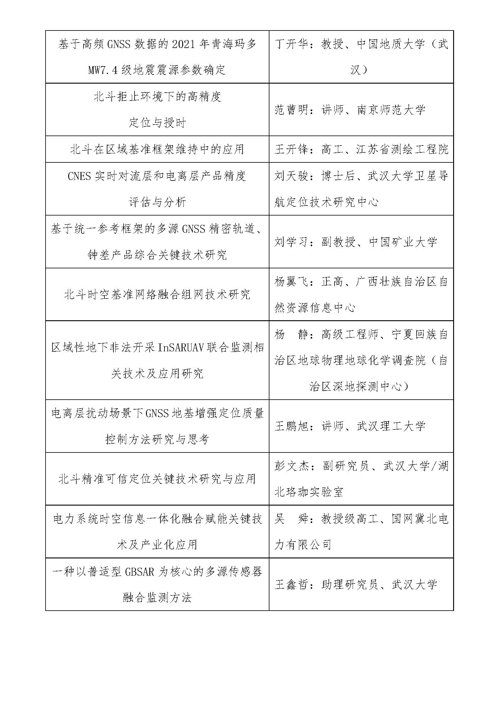
(三)会议内容


(以现场为准)
三、联系方式
王 勇 15905162861
中国测绘学会位置服务工作委员会
(代章)
2026年4月15日
京公网安备 11010802031220号